预见2021:《2021年中国环保行业产业链全景(jing)图》(发展现状(zhuang)、产业结构、细分市场等(deng))
发布(bu)时间:2021/12/25 16:44:43
环保产业是(shi)指在(zai)国民经济结构中,以防治环境污染、改善生态环境、保护自然资源为目的而进行的技术产(chan)品开发、商业(ye)流(liu)通、资源利用(yong)、信息服务、工(gong)程承包等的总(zong)称,主要包(bao)括(kuo)环保设备、环保工程建设、环保服务三大(da)方面。
环保产业全景图谱
环保产业的上游(you)主要是包括钢铁、化(hua)工、电力、电(dian)子、有色金属在(zai)内的(de)原材料供应商,这(zhe)些行业为环保产品的生产(chan)及工程实(shi)施提供原材(cai)料,其价格波动直接影响环保行业的成本,进而对细分(fen)行业(ye)的利(li)润(run)产生影(ying)响。环保产业的下游主要包括(kuo)市政以及钢铁(tie)、电力、水泥、冶金、化工等工业污染行业。政(zheng)府部门是环保(bao)治理的重要需求方,这是因为环(huan)保(bao)行业具有很强(qiang)的公益属性,其需求变(bian)化在很大程度上取决于产业政策。
环(huan)保产业链的鲜明特征是上下游行业存(cun)在一定(ding)的重叠,即环保行业的需求方同时也是供给方,如钢(gang)铁、电力、化工等行业(ye)。
环保行业围绕污染处理,从包括污(wu)水处理、大气污染(ran)控制、固废/危废处置、土壤修(xiu)复、环卫(wei)设备及服务的末(mo)端治理,逐步转向包括环境监控等前端控制的全生命周期综合治理。其中(zhong),大气污染控制、污水处理已(yi)处于(yu)成熟阶段;环卫设备及服务、环境监控、固废/危废(fei)处(chu)置(zhi)处于成长阶段;土壤修(xiu)复尚(shang)处于起步阶段。

环保产业发(fa)展现状(zhuang)
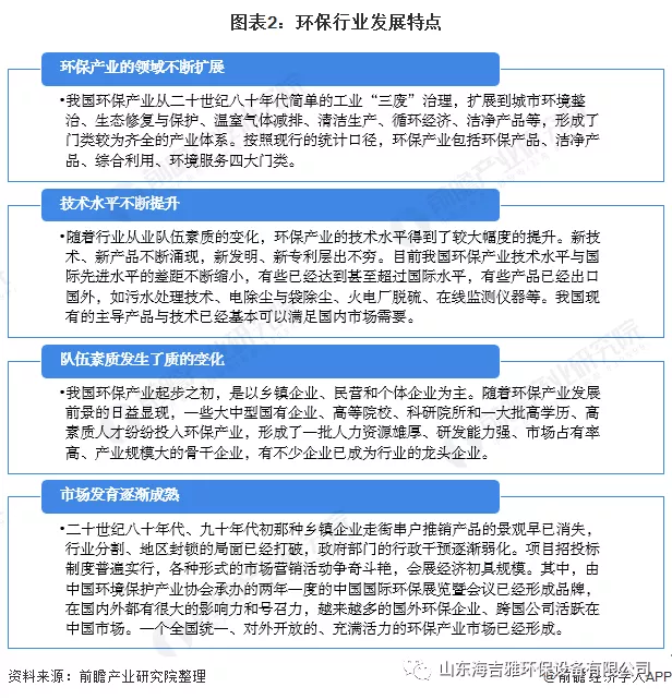
产业发展特(te)点
环保产业是为环境保护提供物质基(ji)础和技术保障的产业,是由环境保护(hu)所催生(sheng),随环境保护而发展的新兴(xing)产业。近(jin)年来,我国环保产业工作力度不断加大,环保事业深入(ru)发展,有力地拉动了环境(jing)保(bao)护相关产业(ye)的市场需求,带动(dong)了环保产业的快速发展

市场规(gui)模
随着(zhe)污染防(fang)治攻坚(jian)战的实施,我国环保产业市场需求进一(yi)步释放,环(huan)保产业发展的营商环境持续改善,环保产业规(gui)模继续保持较快增(zeng)长,全行业工艺和技术装备水平稳步提升、创新模式深入推进,产业结构不(bu)断完善,行业格局逐步优化(hua)。尽管受到2018年产(chan)业发展流动性危机余波及中美贸(mao)易摩擦的影响,2019年一些环保企(qi)业依然面临着经营危机,但总体来看,2019年环保产业整体发展态势趋好,持续保持(chi)了较快发展。据中国环境保护(hu)产业协会测算数据,2019年(nian)全国环保产业营业收入约17800亿元(yuan),较(jiao)2018年增长(zhang)约11.3%。

经营情况
我国环境保护产业协会统计企业共有11229家,其中共有(you)大型企业385家、中型企业(ye)2728家(jia)、小型企业(ye)3957家、微型企业4159家。其(qi)中,大、中型企业数量占比分别为3.4%、24.3%;小、微(wei)型(xing)企业数(shu)量占比为(wei)72.2%,可见,我国环保企业仍以小微(wei)型企业(ye)为主(zhu)。大型企业数量少,产出贡献大,80%以上的(de)产业营业收入集中于占比约10%的营业收入过亿的企业。92.0%的(de)营(ying)业收(shou)入、87.6%的环保业务营业收入集中在年营业收入(ru)1亿元以上的企业,该(gai)部分企(qi)业(ye)的单位数(shu)量占比(bi)仅为9.8%,营业收入(ru)在2000万(wan)元以(yi)下的企业单位数量占比高达72.3%,其营业收(shou)入占比仅为2.3%、环保业务营业(ye)收入占比3.8%。营(ying)业收入(ru)规模越小的企业,环保业务营业(ye)收入在总营(ying)业收入中所占比重越(yue)高,其环保专业化程度也越高,营业收入超过l00亿元的企业,环保业务营业收入平均占比为44.l%,营(ying)业收入小于2000万元的企业,其环保业务营业(ye)收入平均(jun)占比达98.2%。

产业分布
据我国(guo)环(huan)境保护产业协会统(tong)计数据,2019年1492家固(gu)废处置(zhi)与资源化企业实现营(ying)业收(shou)入6591.7亿元,实现(xian)营业利润598.3亿元;3372家水污染防治企业实现营业收入5676.3亿(yi)元,实(shi)现营业利润539.2亿元;1366家(jia)大气(qi)污染防治企业实现营业收入1904.7亿元,实现营业利润143.1亿元。

据环境(jing)保护产业(ye)协会统计数据,从领域分布(bu)看,11229家企(qi)业集中分布在环境监测、水污染(ran)防治、固废处置与资源化利用、大气污染防治领域,上述(shu)4个领域的企业数量之(zhi)和(he)占比达91.6%;其(qi)中,水、固2个领域企业的营业收入、营业利润占比(bi)分别高达76.5%和82.7%。从地域分布看,11229家(jia)企业有近半数集聚于东部地(di)区,中、西部和(he)东(dong)北三个地区的(de)企业总数占52.6%,仅比东部地区企业占比(bi)高5.2个百(bai)分点。东部地区环保企业的营业收入、营业利润(run)占比分别(bie)为67.4%、67.6%,远远(yuan)超过中、面部和东北三个地区企业的营业收入、营业利润。长江(jiang)经济(ji)带11省(市)以45.6%的企业数量占比贡献了近一半的产(chan)业营(ying)业收入。

产业结构
据(ju)环境保护产业协会数据,涉及企业样(yang)本包括(kuo)参加全国环保产业重点企(qi)业基本(ben)情况调查的3535家企(qi)业、参加全(quan)国环境服务业财务统计的8943家企业(ye),剔除重复样本,共计11003家企业。上述企业2019年营业(ye)收入总额(e)7597.5亿元、营业利润总额689.9亿元,其中,环保业(ye)务营(ying)业收入6385.7亿元。
2019年,全国环保产业重点企(qi)业基本(ben)情况调查的环境(jing)保护产品包括水(shui)污染防治设备、大气污(wu)染防治设备、固体废物处理处置设备、土壤修复设备(bei)、噪声与振动控制设备、环境监测仪(yi)器设备、环境(jing)污染治理配套材料和药剂、资源综合利用设备(bei)、环境应急设备(bei)等(deng)。参与调查的企业中有1335家从事环境(jing)保护(hu)产品生产。环境保护(hu)产品生产各领域企业数量(liang)、年产(chan)值、年销售收(shou)入(ru)、年销售利润、年出口合同额详见下表。
从(cong)细分领城(cheng)看,2019年,在环境保护产品生产领域,大气污染防治和水污染防治两大(da)领域从业单位数量集(ji)中,设(she)备产销量占据全行业市场(chang)的65%以上:在环境服务(wu)领域,从业单位主要分布在水污染防治、大气污染防治、固(gu)废处置与资源化、环境监测4大服务领域,水(shui)污染防治、固废处置与资源化服务分(fen)别占(zhan)据约36.4%,28.4%的市场份额(e)。


环保产业细(xi)分市场情况
环保服务市场
近十几(ji)年来,中国环保服务市场发展迅速。“十(shi)三五”期间,国家推行了城市污水处理、城(cheng)市垃圾处理、燃煤电厂烟气脱硫、危险(xian)废物和医疗废物处理、重点流域水污染防治等十大(da)重点环境保护工程建设,对(dui)钢铁、有色、煤炭、电力、化工、纺织等重点行业进行了大规模的污(wu)染减排,环境(jing)基础(chu)设施建设有了长足的发展,环保服(fu)务市场的规(gui)模也随之迅速发展壮大。
据环境保护产业协会数据,2019年我国列入统计的环境服务企业共10486个,年收入总额为5281.1亿元(yuan),年(nian)利润总额为576.7亿元。

环(huan)保(bao)设备市场
环保(bao)设备行业的发展共有三大特(te)点,分别是政策依(yi)赖(lai)性较高(gao)、区域(yu)发展不平衡及市场分散,竞争激烈。具体分析(xi)如(ru)下:

在(zai)《2020环保产业发展状况(kuang)报告》中,2019年纳(na)入统计的环(huan)保设备(bei)市场共有1583家企业;年产值为1018.60亿元(yuan),销售收(shou)入和销售利润分别为949.10亿元和135.80亿元,实现出口合(he)同额51245.60万(wan)美元。

我国的环保设备(bei)企业市场规模普遍不大(da),大多数企业为中小型企业(ye)。从(cong)企业(ye)性质来看,在(zai)中国环保设备制造(zao)行业中占据主导地(di)位(wei)的是私(si)营企业。在其环保设(she)备细分(fen)行业中,2019年福建龙净环保的营收为109.35亿元,其营收占了前十企业环保设备行业营收的32.52%,其占据着环保设备行业不可撼动的位置;其后依次是龙马环卫、聚光科技、菲达环(huan)保,分别占(zhan)前十企业环保设备营收(shou)的12.57%,11.59%和10.16%。
按行(xing)业分,营业收入排名前十的企(qi)业中,只有聚光科技(ji)和创元科技有设计到环境监测专用仪器仪(yi)表行业,但没有企业涉及到(dao)环境污染(ran)处理专用(yong)药剂(ji)材料行(xing)业的业务。


电话咨(zi)询
发(fa)送短信
在线留言(yan)